简单来说,录播系统可以把现场摄录的视频、音频、电子设备的图像信号(包含电脑、视频展台等)进行整合同步录制,生成标准化的流媒体文件,用来对外直播、存储、后期编辑、点播。
观众可以通过IE浏览器登录录播系统服务器收看直播的影音及图文信息,也可后期点播视频信息,目前主要应用于教育培训,短视频直播等行业,下面就教育行业举例,讲讲录播系统的安装和调试要点
一、教室中设备布局平面和刨面图

二、设备系统连线图

三、系统安装调试要点

观众可以通过IE浏览器登录录播系统服务器收看直播的影音及图文信息,也可后期点播视频信息,目前主要应用于教育培训,短视频直播等行业,下面就教育行业举例,讲讲录播系统的安装和调试要点
一、教室中设备布局平面和刨面图

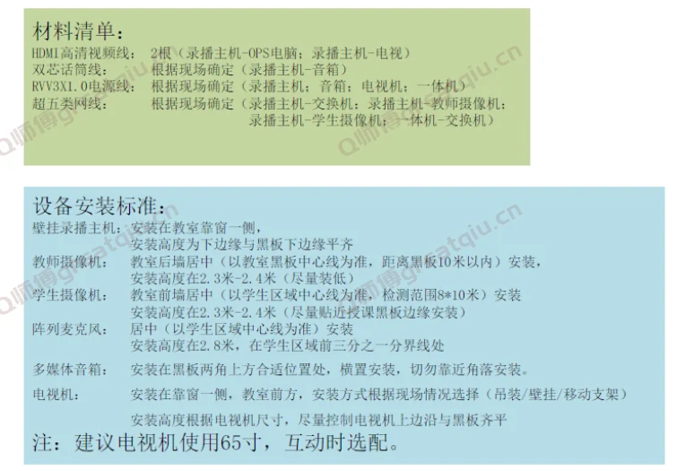
二、设备系统连线图

三、系统安装调试要点
